供应链无人机物流适航之法律规制与审定解析
发布时间:2025-08-12
文 | 郭雪 卜颖雯 意昂体育律师事务所
根据《无人驾驶航空器飞行管理暂行条例》(“无人机条例”)的规定,从事中型、大型民用无人驾驶航空器系统的设计、生产、进口、飞行和维修活动,应当依法向国务院民用航空主管部门申请取得适航许可。从事微型、轻型、小型民用无人驾驶航空器系统的设计、生产、进口、飞行、维修以及组装、拼装活动,无需取得适航许可,但相关产品应当符合产品质量法律法规的有关规定以及有关强制性国家标准。
由上可见,适航许可针对的对象为中型、大型民用驾驶航空器系统,不包括微、轻、小型。根据无人机条例的规定,中型无人驾驶航空器,是指最大起飞重量不超过150千克的无人驾驶航空器,但不包括微型、轻型、小型无人驾驶航空器。大型无人驾驶航空器,是指最大起飞重量超过150千克的无人驾驶航空器。就无人机物流使用的机型而言,在干线物流和支线物流中多为中大型货运无人机,则将受制于无人机的适航许可要求。
无人机的适航许可覆盖了民用无人驾驶航空器系统的设计、生产、进口、飞行和维修活动,涵盖了无人机从制造到飞行的整个过程。根据《民用无人驾驶航空器运行安全管理规则》(“无人机运行规则”)的规定,我国适航审定的宏观规则如下:
针对国产民用无人驾驶航空器系统(无人驾驶航空器及其遥控台(站)等),其适航许可主要包括了以下证件:(a)型号合格证、补充型号合格证。(b)生产许可证。(c)适航证、出口适航证、特许飞行证。
针对进口民用无人驾驶航空器系统,使用型号认可证、补充型号认可证实施管理。
针对民用无人驾驶航空器系统上安装的发动机、螺旋桨、零部件,主管部门将根据《民用航空产品和零部件合格审定规定》(CCAR-21)规定,颁发型号合格证、补充型号合格证、零部件制造人批准书、技术标准规定项目批准书。亦或者随民用无人驾驶航空器系统的型号合格审定或者补充型号合格审定一起批准。
无人机物流企业应当根据实际情况,进行上述证件的申请。在上述证件中,型号合格证(Type Certificate)、生产许可证(Product Certificate)、适航证(Airworthiness Certificate)是无人机企业在无人驾驶航空器系统设计、生产及飞行各节点中的核心,对于无人机物流企业能够进行市场竞争起着关键性的作用。本篇将围绕该等证件的合规性要求展开。
一. 设计阶段-型号合格证(TC)
关于型号合格证的核心环节,请见本团队梳理的下述表格:
以下是民航局官网上展示的型号合格证办理流程图:
由上可见,无人机物流企业在申请型号合格证时,应当重点关注“符合要求/审定基础”的确定,并证明其符合前述审定基础。鉴于当前物流无人驾驶航空器设计不断创新,针对其适用专用条件亦不少见。主管部门将通过检查试验、飞行试验及相关实质性核查确认颁发型号合格证,该证件长期有效。在后期对设计进行更改时,应当根据主管部门的要求,办理补充型号合格证等手续。
此外,为了使得型号合格证能够高效利用、开展合作与分工等,其持有人可以将其设计资料根据权益转让协议供他人使用。转让协议作为型号合格证转让中权利与义务分配的关键文件,应当重点关注尽职调查、内部授权、资质审查、转让内容、对价与支付方式、交付与登记、承诺与保证、知识产权、商业与技术秘密、争议解决、其他权利与义务等重点条款与环节。考虑到无人驾驶领域的专门性及特殊性,建议由专业法律机构参与支持。此外,需要注意在转让协议签署生效和终止后30日内书面通知主管部门。本团队亦将在后续篇章中就商业合同的关注要点进一步展开。
二. 生产阶段-生产许可证(PC)
根据无人机运行规则的规定,在获得型号合格证后,将批准的型号进行生产有两种途径,其一为申请生产许可证,通常获得此许可证后,企业将投入量产。另一种为依据型号合格证生产。以下为两种不同的生产途径。
1. 生产许可证
关于生产许可证的核心环节,请见本团队梳理的下述表格:
以下是民航某地区管理局官网上展示的生产许可证办理流程图:

由上可见,获得型号合格证、补充型号合格证的主体或者通过协议受让前述证件的权益人,才有资格申请生产许可证。同时,对于生产许可证的获批而言,申请人是否享有完善的组织架构和生产系统确保其生产质量尤为关键。
在获取生产许可证的情况下,其生产的的民用无人驾驶航空器系统和零部件无需进一步证明即可获得适航批准。这助推了后续无人驾驶航空器系统能够尽快投入商业化的运作。值得一提的是,不同于型号合格证,生产许可证不能够进行转让,这也是考虑到生产许可证的评价对象为申请人的企业自身的生产能力,故不应通过协议的方式予以规避。
2.依据型号合格证生产
根据无人机运行规则的规定,在未获得生产许可证的情况下,制造人在一定条件下,亦可依据型号合格证进行生产。
不同于生产许可证对于申请人企业的组织及质量系统的把关及依赖,在没有前述前提的情况下,依赖型号合格证进行的生产,制造人需要按照局方的要求接受检查和生产试飞、保存技术资料和图纸、保留检查和试验记录、设置标牌或者标记。型号合格证持有人或者权益转让协议受让人,在依据型号合格证生产,并为其民用无人驾驶航空器系统申请适航批准时,应当向局方提交由制造人授权的代表签字的制造符合性声明。
由上可见,不同于生产许可证生产能够无需进一步证明即可获得适航批准,依据型号合格证生产的无人驾驶航空器系统需要申请后续的适航批准。
此外,除非局方同意,在型号合格证颁发6个月之内应当按照本节其他内容的要求取得生产许可证。
根据我们的观察,依据型号合格证生产主要应用的场景为试制阶段的小规模生产、特殊订单、过渡期生产等。市场上亦有部分企业采取此等生产方式。鉴于无人机物流企业应用场景广阔,生产许可证可以支持其市场份额的占用及可持续性竞争力。同时,考虑到创新速度“抢跑”、市场测试及可能存在特殊订单等情形,依型号合格证生产亦是一种路径。无人机物流企业可根据实际情况选择生产路径,在选择其中一个路径的同时,亦可兼顾另一路径的安排和计划。
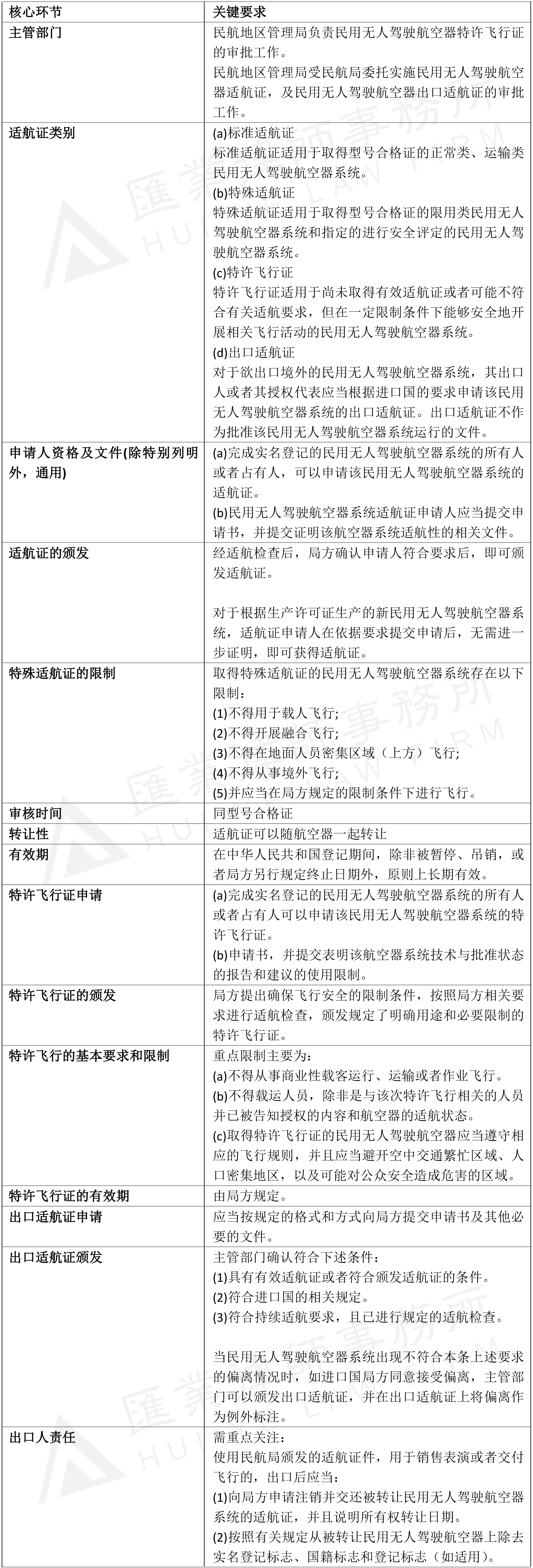
三. 适航阶段-适航证(AC)
关于适航证的核心环节,请见本团队梳理的下述表格:
以下是民航局官网上展示的适航证办理流程图:

由上述可见,适航证的申请主体为实名登记的无人驾驶航空器的所有人或者持有人。根据无人机条例的规定,所有无人机的所有人均应当为无人机在民用无人驾驶航空器综合管理平台(UOM)上办理实名登记。
在取得型号合格证的情况下,企业可以依具体型号合格证类别申请对应的适航证,主要包括标准适航证及特殊适航证。对于特殊适航证而言,由于其针对的为限用类无人驾驶航空器系统,故其适航亦受到相应限制。就无人机物流企业而言,主要关注的是不得在人口稠密上空飞行,则可能适用的场景为支线物流场景。需要注意的是,适航证不同于生产许可证,其可以进行转让,便于后续商业化的运营和流通。
同时,即便没有取得型号合格证的情况下,亦有途径办理适航审定,即申请特许飞行证。特许飞行证的审批材料不同于上述适航证的申请,其更侧重申请飞行任务情况说明及建议的使用限制。在取得特许飞行证后,需要按照批准的限制条件飞行。同时,不能从事商业性载客运行、运输或者作业飞行。实践中,特许飞行证类比“临时驾照”,常见的应用场景主要为研发、测试、特殊作业、紧急任务等场景。特许飞行证的期限亦不同于通常的适航证,其主要由主管部门确定。针对无人机物流企业而言,其可应用于创新研发测试阶段,为后续商业化运营进行准备。
另外,在出口的场景项下,除了办理出口适航证,出口人还应当重点关注后出口义务,即向局方申请注销并交还被转让民用无人驾驶航空器系统的适航证,并且说明所有权转让日期;按照有关规定从被转让民用无人驾驶航空器上除去实名登记标志、国籍标志和登记标志(如适用)。此系为了确保出口后的飞行活动合法、安全、责任明确。无人机物流企业在出口场景项下应当予以关注。
四. 小结
无人机物流的合规发展需紧扣适航审定主线。型号合格证(TC)作为设计阶段的准入门槛,通过严格的技术标准审查确保产品安全性,专用条件的灵活适用为创新机型提供通道,,权益转让机制助力产业协同;生产许可证(PC)构建起质量管控体系,标准化生产保障批量产品一致性;适航证(AC)则划定运行边界,标准证适配主流场景,特殊证聚焦细分领域,特许飞行证为创新测试提供缓冲空间。三类证书层层递进,形成从研发到商用的合规链条。
当前无人机物流正加速向支线、干线场景渗透,合规能力建设成为企业抢占市场先机的关键要素。建议企业建立全生命周期合规管理体系,通过专业法律团队介入设计审定策略、生产质量把控及适航文件管理,同时善用转让机制优化资源配置,为无人机物流规模化商用铺平道路。
此外,除了适航审定外,无人机物流企业在生产运营过程中的其他合规要求亦不容忽视,运营合格证的获取、人员资质、空域与飞行审批、数据隐私、知识产权、环境保护等,都系商业运营过程中的重要合规板块,我们将在后续相关文章中梳理,敬请关注。





