合规,不止于守法:从ISO 37301看体系化合规的路径与实践
发布时间:2025-06-11
文 | 邓燕 意昂体育律师事务所 合伙人
体系化合规,为什么总是“推进难”?
越来越多的企业意识到,靠“经验判断”和“个别合规”已难以应对监管趋严和国际合作的高门槛。于是,越来越多企业开始关注 ISO 37301 等国际标准,试图构建一套有章可循、运行有效的合规管理体系。
但理想很丰满,现实却常常卡在推进第一公里:
“为拿证而拿证”:项目结束,体系“上墙封存”,认证成了一次性消费品;
“纸面合规”:文件成册,业务照旧,风险并未真正降低;
“高层挂名”:缺乏一把手推动,合规始终难“进主流程”;
“文化断层”:员工不买账,合规成了“拖慢业务节奏”的背锅侠;
“技术跟不上”:法规追踪、风险预警、流程留痕,全靠人工处理……
如果不能正视这些典型误区,合规体系将沦为形式,既耗资源,又无实效。
那么,企业应如何借助有效工具走出误区?如何实现“业务融合+流程闭环”的真正体系化治理?本篇文章将从战略意义、标准要素到实操程序,带您系统梳理体系化合规管理的落地路径。
一、从“守法底线”到“体系治理”:企业合规的新趋势
在全球监管趋严及国内监管力度持续增强的态势下,企业合规已从单纯的法律底线遵循,演进为系统化、主动化的治理范式。监管机构及各利益相关方对企业的合规要求不断攀升,企业不仅需满足本地法规要求,更需在全球范围内达到高标准合规水平。以欧盟、美国为例,其相继出台严苛法规,明确要求企业开展供应链环境与社会责任风险尽职调查。于国际贸易领域,采购方对供应商 ESG(环境、社会和公司治理)合规要求持续强化,可持续发展能力已成为供应商资质评估的核心要素。企业若存在合规短板,将面临被国际市场淘汰的风险。
体系化合规的驱动因素还包括商业与业务需求。其一,投资人与评级机构在ESG评估中将合规表现作为重要指标,合规优秀的企业在市场声誉与融资方面更具优势。其二,在跨国并购、对外投资等项目中,合规审查已成为标配,涉及反腐败、贸易制裁、出口管制及劳工权益等领域的尽职调查,合规体系薄弱可能导致交易受阻。在供应链层面,跨国企业倾向选择具备健全合规体系的供应商以降低风险。
因此,无论是出海企业还是参与高端供应链的本土企业,均需将合规提升至战略高度,通过体系化建设满足国内外要求。
二、ISO 37301: 企业“合规能力”的标准化表达
为提升合规管理能力,企业需采用有效的工具与方法论,而国际标准可为此提供有力支持。ISO 37301:2021《合规管理体系 要求及使用指南》是全球公认的合规管理标准。该标准由国际标准化组织(ISO)基于全球最佳实践制定,于2021年生效,取代了此前的ISO 19600:2014指南。与仅提供建议的ISO 19600不同,ISO 37301是一项可认证的“要求”标准,企业可通过第三方审核获得认证证书。这一升级体现了国际社会对合规管理的高度重视,旨在通过统一框架推动企业建立健全的合规管理体系,并以独立认证验证成效。
对企业而言,ISO 37301提供了一套清晰、可操作的管理蓝图,将合规理念转化为可执行、可评估的具体措施,帮助企业系统化提升合规水平。ISO 37301标准基于PDCA(计划-实施-检查-改进)循环,构建了系统化的合规管理框架,与其他管理体系标准(如ISO 9001质量管理、ISO 14001环境管理)高度兼容,便于企业整合合规要求与现有管理流程。其核心内容涵盖合规管理的关键要素:
合规政策与程序:制定行为准则及合规制度,覆盖反腐败、反垄断、数据隐私、环境保护、安全生产等关键领域,确保有章可循。政策需定期审视与更新,以适应法律法规及行业规范变化。
高层领导与支持:董事会及高管需积极参与合规体系建设,设立合规委员会或指定首席合规官,明确职责,并通过资源配置为体系实施提供支持。高层的示范作用是塑造合规文化的核心。
合规风险评估:定期识别与评估合规风险,建立动态评估机制,结合内外部环境变化,在新业务、交易或并购中开展尽职调查,优化防控措施。
合规尽职调查:对业务伙伴、供应商、代理等进行全生命周期背景审查,确保无重大合规隐患,防范连带风险,构筑合规防火墙。
培训与沟通:通过针对岗位职责定制的培训,提升员工法律法规及政策意识,融入日常工作。建立畅通沟通渠道,确保员工可咨询、反馈问题并传递一线信息。
监测与审核:建立监督与内部审核机制,持续监控合规状况。通过日常检查、举报渠道、独立团队执行的定期审计及管理评审,及时发现问题并推动改进。
上述要素与ISO 37301标准章节要求紧密对应,构成合规管理体系的核心框架。从领导承诺到制度流程、人员能力及监督改进,标准要求企业系统化落实。尤其值得注意的是,ISO 37301强调培育合规文化,倡导鼓励合规、严惩违规的氛围,例如将合规表现纳入员工考核、建立举报激励机制等。通过遵循ISO 37301,企业可将抽象的合规要求转化为具体、可操作的管理措施。
三、从“证书”到“能力”:体系认证的实际价值
推行ISO 37301等合规体系建设,最终目的是提升企业的整体抗风险能力,而不仅仅是为了拿到一纸证书。一套经过认证的合规管理体系,在内部管理和外部市场方面都能为企业带来实实在在的价值。
对内而言,体系化的合规建设能有效提升组织运营的规范性和协同性:
首先,在认证筹备过程中,企业需要梳理各项业务流程和内控制度,将原本分散各部门的合规要求进行整合。这有助于明确各部门、各岗位的合规职责,减少推诿和灰色地带,实现职责分工清晰。
其次,合规体系要求形成文件化的流程和记录,包括合规风险评估报告、培训档案、违规处理记录等。通过这些机制,企业内部逐步建立起标准化的工作方式,做到“有章可循,有据可查”,整体管理水平随之提升。
再次,合规体系的运行强调持续改进,要求定期开展内部审核和管理层评审,不断发现并纠正问题。这种管理上的闭环思维,同样可以渗透到企业其它业务领域,培养起自我检查、自我提升的习惯,从而降低运营中的合规风险。
最后,在认证过程中第三方认证机构不单会针对制度文件进行符合性审查,还会针对管理过程记录进行实质性和有效性审查。这倒逼企业将合规要求真正落实到日常经营中去,避免流于形式。这些对内的变化,最终会营造出一种“在业务中践行合规”的管理文化,推动企业长期健康发展。
对外而言,健全的ISO 37301合规管理体系及认证显著提升企业的市场信任度与竞争力,带来以下价值:
增强信任:通过权威认证,企业展现国际公认的守法经营与内控水平,成为客户与合作伙伴的“信誉名片”。尤其在跨国业务中,合规认证有效弥合文化与制度差异,赢得信任。
证明合规努力:获得认证表明企业已建立并运行符合国际标准的合规管理体系。在监管调查或诉讼中,这可作为企业主动履行合规义务的证据,有可能减轻处罚力度。例如,某些司法管辖区(如美国《反海外腐败法》或欧盟法规)在处罚时会考虑企业是否具备有效合规体系,体系健全可能导致罚款减免或责任减轻。
通过尽职调查:在ESG评级、供应链审查及反腐败尽职调查中,完善的合规政策、培训记录与违规处置机制帮助企业顺利通过筛选。缺乏合规体系的企业则可能因审查不合格失去合作机会。
拓展商机:合规管理能力已成为国际招投标与市场准入的隐性门槛。跨国企业常要求供应商具备反商业贿赂、贸易合规等制度,境外政府审批项目时亦审查环境与劳工合规记录。健全的合规体系助力企业赢得竞标与市场准入。
四、路径建议:如何落地“体系化合规”?
合规管理体系的有效落地需要企业结合自身规模、管理结构和业务实际,明确实施路径和方法论,逐步实现合规能力的提升与持续改进。以下从实施策略、管理范围界定、高层推动、业务融合和体系建设流程等方面提供一些建议,供企业参考:
(一)确定实施策略:不同规模企业的差异化路径
不同规模和性质的企业,推进合规管理体系的起点、重点与策略应有所区别。
1. 集团化企业
集团企业通常具有复杂的组织架构和多元的业务板块,合规管理要统筹推进与区域分层并重。可考虑采用“总部统筹+下级公司执行”模式,即总部制定统一的合规政策、制度和控制标准,明确整体合规目标和重点领域,分子公司根据总部要求和当地实际细化执行方案,具体落实合规要求。集团总部还应及时监控和评估分子公司合规绩效,推动各单位分享经验、互相学习。同时,通过跨区域的内部审计、合规文化宣导与培训,持续提升整体合规能力。
2. 大型企业
对于大型企业而言,管理架构相对清晰,业务模式较为稳定,可选择“一体化”推进策略。先明确整体合规目标和管理框架,设立专门的合规部门或跨部门的合规委员会,具体负责合规体系的建设和推动。
具体实施过程中,大型企业应重点突出业务风险识别和流程管控,明确管理职责,并通过内部审计和管理评审机制,确保制度执行到位。此外,考虑适度引入外部专业力量进行咨询或第三方审核,以快速提升体系成熟度并取得市场认可。
3. 中小型企业
中小型企业往往资源有限,人员精简,应采用“聚焦关键、逐步推进”的策略。初期可以聚焦核心业务风险领域(如反贿赂、数据保护或环境合规),先以业务风险评估为起点,简单实用地制定核心合规管理措施,明确职责分工,逐步培养员工合规意识。同时,充分利用现有资源,选择简单易用的合规管理工具,减少复杂的制度设计和文档负担。随着业务发展逐步扩大合规管理范围,最终形成符合自身特点的合规管理模式。
体系化合规建设并非所有企业都要“一刀切”地立即投入大量资源全面实施。企业可以根据自身风险水平和业务特点,先聚焦关键领域逐步开展。然而对于一些特定类型的企业而言,尽早构建完善的合规管理体系尤为重要:出海型企业由于直接面对海外监管,应对反腐、出口管制、数据隐私等要求,必须建立与国际接轨的合规体系;国有企业肩负着更大的社会责任和合规义务,监管部门已明确要求国企建立 合规管理体系 ;上市公司则需要向投资者和公众负责,健全合规体系有助于提升公司治理水平、降低违规风险。
ISO 37301 等国际标准适用于各类组织,无论是否选择认证,均可作为企业构建合规管理体系的重要参考。虽然认证并非强制要求,但对标国际标准有助于企业借助成熟的方法论和结构化框架,快速推进体系化建设,建议积极采纳并结合实际推动落地实施。”
(二)明确合规管理范围:边界清晰,管理精准
合规管理体系建设之前,企业需明确管理范围的边界,主要包括以下四个方面:
实体范围:明确纳入合规体系管理的实体,包括总部、下属公司、参股或控股公司等,尤其明确不同所有权比例下的管理责任界线。
地域范围:确定合规体系适用的地理范围,如中国境内业务、国际业务区域。境外业务尤其要注意当地法律法规与总部标准的协调统一。
业务范围:清晰界定体系适用的具体业务板块,如销售、采购、研发、生产、财务、人事等,便于细化风险控制措施,并明确业务部门与合规部门的配合职责。
重点领域:根据风险评估结果,明确合规管理的重点风险领域,如反腐败合规、数据保护与隐私合规、反垄断合规、贸易合规、环境与安全合规等。
上述边界的清晰界定将有助于企业实现针对性合规管理,避免资源浪费和责任模糊,确保体系落地可行、有效。
(三)高层引领,“一号位”工程
合规管理体系建设属于战略级项目,应作为“一号位”工程,由企业最高管理层(董事长或总经理)直接领导和推动。这种“自上而下”的推动方式能够彰显公司对合规管理的高度重视,增强执行力度,形成明确的责任闭环。具体而言:
高层需发布正式的合规承诺声明,清晰表达企业对合规管理的战略重视,明确企业合规底线,强调零容忍违规的立场。
建议设立高级别的合规委员会或跨部门合规领导小组,由“一把手”直接领导,负责统筹协调和决策重大合规事项。
定期召开管理评审会,由“一把手”听取各部门合规情况报告,督促落实整改措施,确保合规管理有序推进。
高层亲自推动,才能确保合规体系建设有足够的资源和权威,真正做到上下协同一致,减少内耗与推诿,提升执行效率。
(四)从业务出发,嵌入流程
合规管理的关键是要避免与业务流程割裂,而应紧密融合,将风险控制措施嵌入企业运营全过程:
在设计业务流程时,合规部门应与业务部门充分沟通,识别流程中的合规风险点,将风险防控措施嵌入各个业务环节。比如,在合同签订、付款审批、招标采购环节嵌入反腐败合规审查程序。
合规制度的制定应避免纯粹法律语言,应与实际业务情况密切结合,使一线业务人员易于理解、便于操作。
建立岗位级合规职责清单,将合规职责明确纳入每个岗位的工作手册与绩效考核,确保员工将合规视为本职工作而非额外负担。
定期组织业务部门与合规部门进行沟通和培训,增强双方理解,使合规部门充分了解业务需求,使业务部门清晰掌握合规要求。
这种以业务为导向的合规管理方式,能够有效提高员工的接受程度与执行效率,真正做到合规要求落地执行,防止出现“纸面合规”现象。
(五)体系建设流程简述
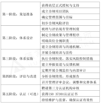
企业建立ISO 37301等体系化合规管理可参考如下典型流程:

上述流程体现了体系建设的完整闭环模式,企业可根据自身实际调整步骤细节,确保合规管理体系逐步深入、持续完善。
结语
在激烈竞争和严格监管的新常态下,合规能力已经成为企业综合实力的重要组成部分。合规,不止于守法,更意味着通过体系化的管理,将合规转化为企业的优势和信誉资产。建立并运行有效的合规管理体系,有助于企业更从容的应对风险,在变局中赢得信任。这不仅可以避免代价高昂的违法违规事件,更能够提升企业的“可信赖”竞争力,在客户、合作伙伴和监管者眼中树立可靠的形象。体系化合规是一项长期的战略选择,投入当下,受益长远。




