保单到底能不能被强制执行?
发布时间:2025-02-13
文 | 金黎薇 意昂体育律师事务所 律师
首先简单总结:一般情况下,保险不能被强制执行。但在特定情况下,保险的现金价值可以被强制执行。
财富管理建议:以保单作为资产传承工具时,(1)要重视设立保单的时机,尽量在财务状况良好时规划;(2)要重视保单结构的设计,尽早将拟传承的资产与个人资产相隔离。
一、一般情况下,保险不能被强制执行
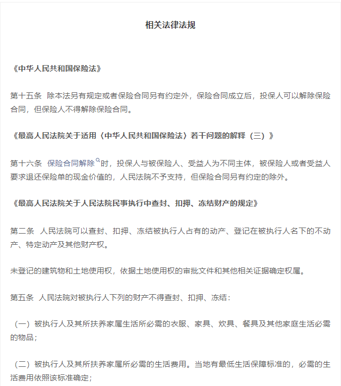
1、人身保险合同具有人身依附性根据《中华人民共和国保险法》规定,法院对于保险类的财产没有强制执行的权限,因为保险财产具有特殊的人身属性,通常只专属被执行人所有,不能作为强制执行的对象。
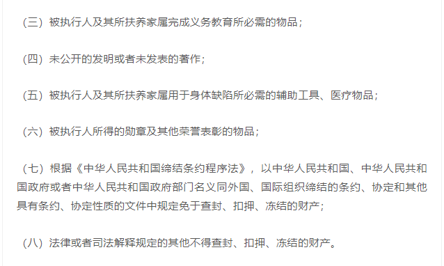
2、保障被执行人及其家属基本生活《中华人民共和国民事诉讼法》和《最高人民法院关于人民法院民事执行中查封、扣押、冻结财产的规定》确立了强制执行需保障被执行人及其所扶养家属基本生活的基本原则。如果保单的保险金是用于保障被执行人后续治疗或生存所必须的,比如重疾险保险金,大部分情况下法院不会强制执行,以确保被执行人及其家属的基本生活需求。
【案例解读】
赵铁柱因债务纠纷被法院判决向债主王富贵偿还6万元,在执行过程中法院冻结了赵铁柱的一个银行账户,该账户有存款余额3万元,赵铁柱以该存款为医疗保险理赔款为由向法院提出执行异议。
经法院查明,赵铁柱确实被确诊为癌症,该3万元为医疗理赔款,依据最高法查封规定的第五条,对于被执行人所必需的医疗费用应予预留,解除了对该银行账户的冻结。
二、在特定情况下,保险的现金价值可以被强制执行
保险单现金价值被执行的首要条件是其具备财产属性。
人身保险合同虽然是以人的生命和身体健康作为保险标的,但是同样可以用金钱来衡量。目前市面上的增额终身寿、年金险、分红险、投连险,万能险,两全险等保险产品,不仅具有储蓄、投资理财的功能,还可以质押贷款,具有明显的财产属性。这些保单的现金价值不具有人身依附性,也不属于被执行人及其所扶养家属的生活必需品,因此可能会被强制执行。
【案例解读】
赵铁柱因债务纠纷被法院判决向债主王富贵偿还70万元,在执行过程中法院冻结了赵铁柱名下10张保单。法院与赵铁柱多次沟通希望其主动还款,但赵铁柱拒不执行。于是法院要求保险公司配合执行,后保险公司将10张保单现金价值60余万元打入了法院案款专用账户。
三、保单如何强制执行
目前关于保单如何被强制执行并没有明确的法律规定,但近年来多地的高院、中院均以通知或会议纪要的形式对执行方式进行了明确细化:
一、2021年11月4日,上海高院与中国人寿等八家保险机构签署《关于建立被执行人人身保险产品财产利益协助执行机制的会议纪要》其中规定:
1、明确被执行人及对应的执行标的

2、保单现金价值的执行
投保人、被保险人或受益人均为被执行人同一人时,人民法院可直接冻结或扣划。
投保人、被保险人或受益人不一致时,人民法院应秉承审慎原则,保障被保险人或受益人相关赎买保单的权益(赎买政策)
保单减保的适用:执行金额小于保单现金价值的,保险机构可按规定对保单作减保处理,协助法院扣划或保单关系人赎买。
3、特殊免除执行的保单类型
鉴于重大疾病保险、意外伤残保险、医疗费用保险等产品人身专属性较强、保单现金价值低,但潜在可能获得的保障大,人民法院应秉承比例原则,对该类保单一般不作扣划。
二、2023年4月19日,广州中院在与中国人寿、太平洋人寿等七家保险机构共同发布了《商业保险产品财产利益执行联动机制会议纪要》。其中规定:
1、执行标的
明确执行标的是商业保险产品财产利益,既包括财产保险产品财产利益,也包括人身保险产品财产利益。
2、执行对象
生存金、保险金、投资收益、红利、现金价值等各项保险利益均可作为被执行人作为投保人、被保险人、受益人时的可执行财产范围。
3、执行措施
被保险人、受益人介入赎买保单制度、根据执行标的金额确定保单现价划扣或赎买的数额。
涉及保险人、被保险人、受益人等多方主体的权益,要求法院执行现金价值必须遵守谦抑原则,优先执行其他财产。
针对重大疾病保险、意外伤残保险、医疗费用保险等人身专属性较强、现金价值较低、保障利益较大的保险产品,规定原则上不执行其现金价值,保险事故发生后扣划其保险金时亦应为被保险人预留治疗伤残、疾病和维持基本生活所必需的款项。
四、结束语
由于保单是以人的生命健康为标的,又涉及投保人、被保险人、受益人等多方利益,加上保险产品的种类纷繁复杂,因此具体到某张保单是否会被强制执行还需要具体分析,对高净值客户来说,如果需要使用保险这个传承工具来传承财富的的,还须尽早规划。





