绿色转型的先锋:深度解析欧盟碳排放权交易体系(EU ETS)
发布时间:2024-11-20
文 | 董琛律师团队 意昂体育律师事务所
一、 引言与背景
应对气候变化已成为全球共识。2015年12月,各国通过《巴黎协定》明确了本世纪末将全球升温控制在不超过工业化前2℃的目标,并将1.5℃的温控目标确立为应对气候变化的长期努力方向。当前正处于全球气候治理体系重建的关键时期,全球各国除了积极合作减排以实现共赢外,均先后推出多种气候治理策略。其中,搭建碳排放权交易市场更是成为了各国实现碳达峰与碳中和目标的核心政策工具之一。在前文中,我们为大家简要介绍了欧盟、北美、韩国这三个地区的碳排放权交易体系,本文则将详细介绍欧盟碳排放权交易体系(EU Emissions Trading System,EU ETS)的背景、法律框架、具体运行、应对“碳泄漏”的具体措施等内容。
作为一个总人口达到5亿的巨大经济集团,欧盟的碳排放总量位居世界前五。为了应对全球气候变化并顺应全球气候治理,欧盟成员国以及冰岛、列支敦士登和挪威范围内搭建的“欧盟碳排放权交易体系(EU ETS)”成为了全球气候治理的重要组成部分。[1]欧盟委员会称其为“欧盟应对气候变化战略的基石”。
欧洲气候政策的起源可以追溯到20世纪70年代末。起初,政策的重点在于科学评估,而不是气候治理。如1988年,欧盟委员会发布政策文件,初步评估了气候科学的现状以及其与人为因素的联系,同时制定了一项工作计划,讨论了减少温室气体排放的政策选择。此后,应对气候变化逐渐成为各国之间的重要议题,欧盟逐步将气候政策的制定与体系搭建提上日程。
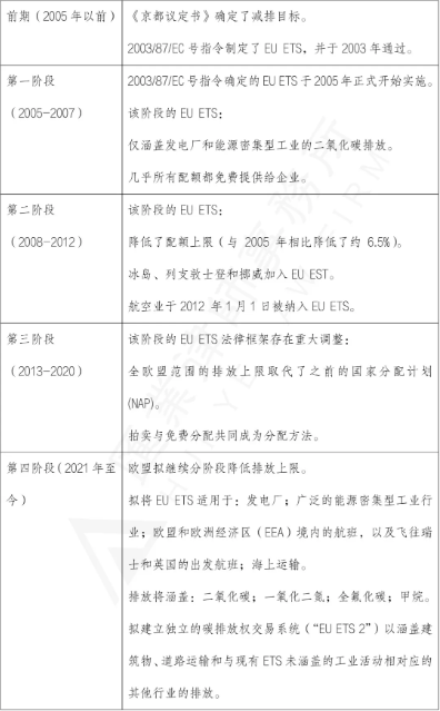
二、 EU ETS的四个立法阶段
EU ETS的立法属于欧盟的职权,并非成员国自行制定,主要制定机构是欧盟议会、欧盟委员会和欧盟理事会,欧盟委员会是唯一有权提出立法建议的机构,欧盟理事会和欧盟议会则可以对立法提案提出修正案,通过方式为共同决策。[2]EU ETS的立法大致可以分为以下五个阶段[3]:

三、 EU-ETS的重要政策文件
2003年,欧盟通过2003/87/EC号指令建立了EU ETS,并于2005年正式实施,成为世界上第一个国际碳排放权交易体系。2003/87/EC号指令在其附件中将所有最相关的能源活动和具体行业纳入EU ETS,旨在减少欧洲温室气体排放。
2009年,欧盟通过指令2009/29/EC再次修订了现行排放权交易规则,修订目的在于落实欧盟2020年“20-20-20”目标(包括将欧盟温室气体排放量在1990年的基础上减少20%,将可再生能源在欧盟能源消耗中的份额提高到20%,并在此期间将能源效率提高20%,根据欧洲环境署发布的评估,欧盟已经实现了这三个主要气候和能源目标)[4]。此后,欧盟多次通过指令、条例、决定的形式对2003/87/EC号指令进行增补和修订,目前共有16份政策修订文件[5]。
以下是欧盟碳排放权交易体系的重要政策文件的时间节点与要点内容:



(EU ETS 立法体系,来源于EU ETS handbook)
四、 具体实施
1、配额的免费分配
在EU ETS的第一阶段和第二阶段(2005-2007和2008-2012),绝大部分配额通过免费分配方式流入市场。每个主体的免费配额是通过成员国制定的国家分配计划决定(NAP)。欧盟委员会则将对NAP进行评估,并根据2003/87/EC号指令附件中设定的标准决定批准或修改分配的配额方案。制定NAP的过程耗时、流程复杂且缺乏透明度,尤其是成员国的制定方法各不相同,使得碳排放权交易市场的参与主体难以理解NAP,并造成了NAP在实践中应用的不确定性。
在第三阶段(2013-2020),拍卖则成为默认的分配方式,免费分配为例外。国家分配计划决定(NAP)不再适用,取而代之的是,通过在欧盟层面直接商定的共同规则来确定配额。但欧盟成员国仍然需要编制一份“分配计划”(National Implementation Measures,NIMs),其中包含成员国对每个主体计划进行配额分配的所有详细信息。欧盟委员会负责批准或在必要时要求成员国进行修订。虽然NIMs决定分配名单及配额,但分配方法由欧盟指令《关于确定统一自由分配排放配额的过渡规则》(2011/278/EU)决定。这确保了所有成员国分配方法的完全统一,从而提高了透明度,并平等对待所有市场参与主体。
在这一阶段,免费分配针对的对象主要是化工业行业,并将其最大自由分配上限限制在第三阶段总上限的约43%。针对发电行业,自2013年起,除了为特定欧盟成员国发电行业进行现代化转型的过渡方案设置的的免费分配额度外,发电行业的配额100%以拍卖方式进行交易。
下表为欧盟排放交易体系第三阶段的免费配额分配方案。

(EU ETS第三阶段的免费配额分配方案,来源于EU ETS handbook)
2、配额的拍卖
在第一阶段(2005-2007),成员国被允许拍卖占总额约5%的配额。在第二阶段(2008-2012),拍卖额度上升至10%。但实际上,第二阶段只拍卖了约4%的配额,大部分配额依然是是免费发放的。
从第三阶段开始(2013-2020年)配额的拍卖开始受到《拍卖条例》(EU Regulation 1031/2010)的约束,该条例规定了拍卖的时间、管理等方面,以确保拍卖过程的公开、透明和非歧视原则[9]。
3、拍卖程序
第三阶段开始(2013-2020年),配额的拍卖可以在拍卖平台上进行,欧洲能源交易所股份公司(European Energy Exchange AG, EEX)是25个成员国及冰岛、列支敦士登和挪威选择的过渡性共同拍卖平台,德国、波兰和英国则拥有自己的拍卖平台,每次委任拍卖的最长期限为5年。
每个主体在申请进入拍卖平台投标后,拍卖平台将依据《拍卖条例》审查其资质和信息,以确保相关主体具有符合规定的参与资格,并防止拍卖被用于犯罪活动。(有权主体既可以直接参与拍卖,也可以通过中介或代理参与拍卖,后一种方式可以降低交易成本。)
根据拍卖平台的不同,竞标者可以提交、修改和撤回任何数量的竞价。竞价窗口必须开放至少两个小时,竞价窗口关闭后,拍卖平台将直接确定并公布结算价。所有高于结算价的出价均为成功出价。
拍卖的配额若未全部拍卖,拍卖将被取消。拍卖平台与拍卖监督机构将根据当前碳排放权交易市场的一般价格设定一个最低结算价格,拍卖结算价低于该最低结算价的,拍卖同样会被取消,这是出于避免低价交易扰乱碳市场的情形出现。
五、 欧盟“碳泄漏”应对措施
“碳泄漏”(Carbon leakage)是指企业出于与气候政策相关的成本原因,将生产转移到碳排放限制较为宽松的其他国家,从而导致的全球碳排放量增加的情况,主要出现在能源密集型产业。[10]欧盟为了应对这一现象,陆续出台了一系列政策,具体体现在:
1、 对“碳泄漏”风险较大的行业继续免费分配配额
根据现行EU ETS的规定,被欧盟认为面临重大“碳泄漏”风险的行业可以在未来一段时间内继续免费获得配额,而未面临“碳泄漏”风险的行业,其免费配额则逐年下降,以确保每年的免费配额保持在预定范围内。因此,理论上,通过将产业转移至第三国减轻的碳排放成本可以通过免费的配额分配得到补偿。但是,只有符合特定条件的行业才有资格继续得到免费分配,这些行业会被列入“碳泄漏清单”,清单每五年更新一次,这一政策将在第四阶段(2021-至今)继续实施。
2、 对“碳泄漏”风险较大的行业给予经济补偿
EU ETS允许成员国制定自己的国家援助计划,对因EU ETS而增加运营成本的电力密集型行业进行补偿。补偿方案由每个成员国自行决定,但不得超过碳排放权拍卖收入的25%。[11]如果超过这一比例,成员国必须说明理由。除此之外,成员国还必须定期公布向受益人补偿的金额,包括每个行业和总金额。这一政策同样将在第四阶段继续实施,同时还将加强透明度和报告义务。
六、 结语
本文完成正值美国大选结果出炉,特朗普再次当选美国总统无疑会对美国的清洁能源政策、绿色转型等方面造成巨大的冲击。我们可能都还没有忘记2017年6月,当时执政的特朗普政府便宣布美国退出《巴黎协定》,时隔8年再次入住白宫的特朗普将实行何等能源政策无疑将对全球的气候行动带来不确定性。
随着全球气候变化的严峻挑战,欧盟碳排放权交易体系(EU ETS)作为应对气候变化的重要工具,其发展历程和具体实施细节为我们提供了宝贵的经验和启示。通过逐步完善的立法和政策文件,EU ETS在减少温室气体排放、推动能源转型方面发挥了关键作用。从免费分配到拍卖机制的转变,不仅体现了市场机制在环境治理中的重要性,也展示了欧盟在实现碳中和目标上的决心与行动。让我们期待EU ETS在未来能够继续引领全球气候治理,为构建一个更加绿色、可持续的未来贡献力量。
脚注
[1] 英国脱欧后成员国数量为二十七个,英国直至2021年4月30日依然履行其在EU ETS的成员国义务。
[2] Leonardo Massai, 'The Revision of the EU Emissions Trading System' 7 European Energy Law Report 3
[3] Development of EU ETS (2005-2020), https://climate.ec.europa.eu/eu-action/eu-emissions-trading-system-eu-ets/development-eu-ets-2005-2020_en
[4] EU achieves 20-20-20 climate targets, 55 % emissions cut by 2030 reachable with more efforts and policies,https://www.eea.europa.eu/highlights/eu-achieves-20-20-20
[5] Access to European Union law,https://eur-lex.europa.eu/legal-content/EN/TXT/?uri=celex%3A02003L0087-20240301
[6] Directive 2009/29/EC of the European Parliament and of the Council of 23 April 2009 amending Directive 2003/87/EC so as to improve and extend the greenhouse gas emission allowance trading scheme of the Community (Text with EEA relevance) , https://eur-lex.europa.eu/legal-content/EN/TXT/?uri=CELEX:32009L0029
[7] Directive (EU) 2018/410 of the European Parliament and of the Council of 14 March 2018 amending Directive 2003/87/EC to enhance cost-effective emission reductions and low-carbon investments, and Decision (EU) 2015/1814 (Text with EEA relevance. ) , https://eur-lex.europa.eu/legal-content/EN/TXT/?uri=CELEX%3A32018L0410
[8]Commission Delegated Regulation (EU) 2023/2830 of 17 October 2023 supplementing Directive 2003/87/EC of the European Parliament and of the Council by laying down rules on the timing, administration and other aspects of auctioning of greenhouse gas emission allowances, https://eur-lex.europa.eu/legal-content/EN/TXT/?uri=CELEX:32023R2830
[9] EU ETS handbook, https://climate.ec.europa.eu/document/download/8cabb4e7-19d7-45bd-8044-c0dcc1a64243_en?filename=ets_handbook_en.pdf
[10] Carbon leakage, https://climate.ec.europa.eu/eu-action/eu-emissions-trading-system-eu-ets/free-allocation/carbon-leakage_en
[11] EC Communication on the Guidelines on certain State aid measures in the context of the greenhouse gas emission allowance trading scheme post-2012 (EU ETS state aid guidelines) Rules for establishing the maximum state aid amount allowed Commission Communication 2012/C 158/04
*王奕鸣对本文亦有重要贡献




