职业健康安全的法律风险与合规出路
发布时间:2023-03-15
文 | 胡雪梅 孙国栋 意昂体育律师事务所
《劳动法》要求企业在硬件方面提供劳动安全卫生设施,在软件方面提供劳动安全卫生条件和必要的劳动防护用品,同时建立健全企业的劳动安全管理制度,降低生产风险,减少职业危害。除此之外,健康和安全的工作条件作为一项基本人权,已经被多个国际组织所确认。值得关注的是,健康和安全的工作条件也被联合国作为“2030可持续发展议程”中的具体目标。因此,保障职业健康安全对用人单位而言具有迫切的现实背景和法律背景。
一、职业健康安全法律风险识别
(一)未建立职业健康安全管理体系
随着经济社会的不断发展,企业生产分工趋于复杂,企业的安全生产形势也日趋严峻,越来越多的企业被曝出各类伤亡事故,职业病患者也逐步增多。与此同时,我国国内也出台了多部法律法规对职业健康和安全生产体系进行规范,包括但不限于《安全生产法》《职业病防治法》,职业健康安全体系对企业而言已经越来越重要。如果不能建立行之有效的职业健康安全管理体系,不仅会导致企业违反国家法律规定,也会导致企业行为不符合ESG[1]的披露要求,影响企业的可持续发展。
(二)未建立工作相关危害识别及风险评估办法
许多企业未建立工作相关危害识别及风险评估办法,此外,企业应当识别工作过程中的相关危害并建立评估风险的常规和非常规流程,提出将风险最小化的系统性方法。而根据国际劳工组织2001年发布的《职业安全健康管理体系导则》和ISO45001:2018标准,应当按照以下优先顺序采取预防和保护措施,分别是:消除危害/风险;以危害性较低的流程、操作、材料或设备取代原有危害/风险;采用工程控制或管理措施,从源头上控制危害/风险;制定安全作业制度(包括行政控制措施),将危害/风险降到最低;若综合上述措施仍无法控制残余危害/风险,企业应当免费提供适当的个人保护用品(包括服装),并采取措施确保其得到使用和维护。
(三)未提供职业健康服务
职业健康服务旨在保护工作者与工作环境有关的健康状况。我国《职业病防治法》也规定:“对从事接触职业病危害的作业的劳动者,用人单位应当按照国务院卫生行政部门的规定组织上岗前、在岗期间和离岗时的职业健康检查,并将检查结果书面告知劳动者。职业健康检查费用由用人单位承担”。在司法实践中,对于未经职业健康检查且离岗后被检测出患上职业病的劳动者,司法、行政机关往往从有利于保护职业病职工合法权益的角度出发,认定其工伤系由原工作造成,除非企业能够证明两者之间不具有因果关系。
所谓职业健康服务,主要是指具有预防功能的健康服务,内容包括:1)建立和保持安全、健康的工作环境所必需的条件,这种环境将有利于对工作最适宜的身体和精神健康状况;2)根据工作者的身体和精神健康状况,使其工作适合其能力。职业健康服务的职能包括:检测工作环境和工作实践中可能影响工作者健康的因素,包括由雇主提供的卫生装置、食堂与住房等设施、检测与工作有关的健康情况、就职业健康安全和卫生提供咨询、就集体保护性设备提供咨询、促使工作更适合工作者、组织急救和紧急医疗等。
(四)未建立安全事故和工伤应对机制
职业安全事故及工伤问题是职业健康安全的重要议题。包括ESG在内的许多企业评价办法均将安全事故和工伤问题进行量化评估。如GRI430将工伤作为单项议题列出,要求企业披露暴露于工作中的危害以及对健康产生的负面影响。GRI430对于工伤的披露有明确的数据要求。GRI要求企业公布的ESG报告应当含有:工伤导致的死亡数量和死亡率、严重后果工伤的数量和比率(不包含死亡)、可记录工伤的数量和比率、工伤的主要类型等。对于工伤的披露,GRI430给出了详细的计算公式(见下图)。因此如果未能建立安全事故和工伤应对机制,将加大程度影响企业的ESG表现。

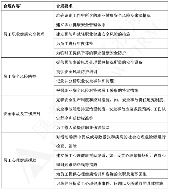
二、职业健康安全合规义务清单

三、职业健康安全合规方案[3]
(一)建立并完善企业劳动安全卫生制度
企业应当建立并完善企业劳动安全卫生制度,劳动安全卫生制度主要包括安全生产责任制度、安全教育制度、安全检查制度、伤亡事故和职业病调查处理制度。
1.建立安全生产责任制度
安全生产责任制,是指企业各级领导、职能部门、各级工程技术人员、职能科室和生产工人在各自分管的工作范围内对安全层层负责的制度,是劳动安全卫生制度中最主要的制度。企业未依法建立安全生产责任制,很可能因违反《安全生产法》的相关规定而被处以行政处罚,若发生重大伤亡事故或者造成其他严重后果的,还可能涉嫌刑事犯罪。依法建立健全安全生产责任制是企业的法定义务和责任,企业在生产实践中应落实安全生产责任制,明确安全生产责任制考核标准,制订并实施安全教育培训计划,以维护安全生产秩序,保障劳动者的安全和健康。
2.建立安全教育和培训制度
安全教育和培训制度不仅是落实劳动安全卫生制度的方式和途径,也是落实安全生产主体责任的需要。组织本单位安全生产教育和培训是企业的法定义务,企业应通过建立教育、培训、考核“三位一体”的制度来增强职工的安全生产意识,提高安全生产的技能,以降低因劳动者违规生产操作而导致企业承担生产责任事故的风险。
在构建安全教育和培训制度时,企业应考虑自身的生产情况及特点,归纳总结本企业在生产过程中可能的生产风险点、危险因素,列出有关安全事故的典型案例,整理出防范措施、事故应急措施,归纳出岗位安全操作规程并编制成书面材料,建立安全生产教育和培训档案,并定期安排职工进行理论及操作技能考核,同时如实记录安全生产教育和培训的时间、内容、参加人员以及考核结果等情况。通过宣传安全生产的重要性,学习、总结安全生产的经验、教训,提高劳动者安全生产意识,增强事故预防和应急处理能力。
同时,为落实安全生产责任制,企业应组织劳动者学习有关安全生产的法律法规及企业内部规章制度,使劳动者明确自身应承担的安全生产义务、责任,督促劳动者严格执行有关操作规程和企业管理制度,最大限度上消除生产作业中的危险因素,更好地防范安全生产事故的发生。
(二)建立职业健康筛查及流程管理制度
1.建立职业健康检查制度
职业健康检查是为了及时发现劳动者的职业禁忌和职业性健康损害,企业应根据劳动者所接触职业病危害的情况,对劳动者进行有针对性的定期或不定期的健康体检。对于未经岗前职业健康检查的劳动者,由于不了解该劳动者的身体状况,法律规定企业不得安排其从事接触职业病危害的岗位作业,此外,未经职业健康检查,企业不得安排有职业禁忌的劳动者从事其所禁忌的作业。对在职业健康检查中发现有与所从事的职业相关的健康损害的劳动者,企业应当调离原工作岗位,并对其妥善安置。在离岗时,企业对未进行离岗前职业健康检查的劳动者不得解除或者终止与其订立的劳动合同。
2.建立职业健康监护档案
建立职业健康监护档案,是企业的法定义务之一。企业应建立职工职业健康监护档案,并实现由专人严格管理,按规定妥善保存,动态管理和跟踪记录,将员工工种、岗位等调动情况、体检结果及医疗机构检查结果及时入档管理,实现一人一档,同时,企业也应注意记录作业工人的职业史,将其入岗前和各次定期体检资料一并归入其个人职业健康档案。而在职工离职时,务必做好离岗前的职业健康检查,并归入其职业健康档案,若职工离职时索取本人职业健康监护档案的,企业可提供其盖章的复印件。
伤亡事故和职业病调查处理制度分为事前的应急救援预案机制的设置、职业病危害项目申报、评价、告知制度以及事后的调查处理、职业病诊断和鉴定制度。其中,事前机制突出了对安全事故及职业病的预防,而事后机制则侧重于对生产安全事故发生后及时、有效的治理。
(三)完善职业安全事故及工伤应对机制
伤亡事故和职业病调查处理制度分为事前的应急救援预案机制的设置、职业病危害项目申报、评价、告知制度以及事后的调查处理、职业病诊断和鉴定制度。其中,事前机制突出了对安全事故及职业病的预防,而事后机制则侧重于对生产安全事故发生后及时、有效的治理。
1.事前预防机制

2.事后处理及调查机制

参考资料
[1]ESG评价体系又称ESG评级 (ESG Ratings),是由商业和非营利组织创建的,以评估企业的承诺、业绩、商业模式和结构如何与可持续发展目标相一致。
[2]本清单参照GRI430及《企业ESG披露指南》制定。
[3]参见周开畅、洪桂彬著《劳动人事合规管理指南》,第170页。



