《基金从业人员管理规则》解读
发布时间:2022-05-27
文 | 邓静 意昂体育律师事务所 合伙人
随着基金行业日益发展壮大,基金行业机构及从业人员数量持续增长,加强基金从业人员资格管理和规范基金从业人员执业行为面临诸多挑战,为进一步规范从业人员资格管理和从业人员执业行为,基金业协会在充分整合吸收《关于基金从业资格考试有关事项的通知》《关于基金从业人员资格管理实施有关事项的通知》《关于加强基金从业人员后续职业培训管理的通知》等自律规则的基础上,于2022年5月10日,发布了《基金从业人员管理规则》及配套规则。我们对上述规则进行了整理,主要内容如下:
一、明确需遵从从业资管管理规定的机构范围
《基金从业人员管理规则》明确,以下机构应承担从业人员资格管理主体责任,加强从业人员职业道德教育,明确行为规范,建立健全从业人员资格管理制度,组织实施从业人员资格管理和后续职业培训,按照有关规定向协会报送信息:
(一)公募基金管理人及从事私募资产管理业务的证券期货经营机构;
(二)经协会登记的私募基金管理人;
(三)基金托管人;
(四)从事基金销售、销售支付、份额登记、估值、投资顾问、评价、信息技术系统服务等业务的基金服务机构。
二、明确必须取得基金从业资格的人员
本次《基金从业人员管理规则》明确了需要取得基金从业资格的人员,主要如下:
(一)公募基金管理人、从事私募资产管理业务的证券期货经营机构及私募证券投资基金管理人中从事与基金业务相关的基金销售、产品开发、研究分析、投资管理、交易、风险控制、份额登记、估值核算、清算交收、监察稽核、合规管理、信息技术、财务管理等专业人员,包括相关业务部门的管理人员;
(二)私募股权(含创投)投资基金管理人的法定代表人、执行事务合伙人(委派代表)、合规风控负责人等高级管理人员;
(三)基金托管人中从事与基金业务相关的账户管理、资金清算、估值复核、投资监督、信息披露、内部稽核监控等专业人员,包括相关业务部门的管理人员;
(四)基金服务机构中从事与基金业务相关的基金销售、销售支付、份额登记、估值、投资顾问、评价、信息技术系统服务等专业人员,包括相关业务部门的管理人员;
(五)中国证券监督管理委员会(以下简称中国证监会)及协会规定需要取得从业资格的其他人员。
值得注意的是,虽然《基金从业人员管理规则》对私募股权(含创投)投资基金管理人的普通员工没有明确要求需要取得基金从业资格,但根据《私募投资基金募集行为管理办法》的规定,从事私募基金募集业务的人员应当具有基金从业资格,故此对于私募股权(创投)投资基金管理人而言,其普通员工从事基金募集的,也应当取得基金从业资格。
三、规定从业资格取得的注册条件
《基金从业人员管理规则》明确,必须具备以下条件的人员,才可申请注册从业资格:
(一)品行良好,具有良好的职业道德;
(二)通过从业资格考试;
(三)已被机构聘用;
(四)最近三年未因犯罪被判处刑罚;
(五)不存在以下任一情形;
1. 因犯有贪污贿赂、渎职、侵犯财产罪或者破坏社会主义市场经济秩序罪,被判处刑罚的;
2. 对所任职的公司、企业因经营不善破产清算或者因违法被吊销营业执照负有个人责任的董事、监事、厂长、高级管理人员,自该公司、企业破产清算终结或者被吊销营业执照之日起未逾五年的;
3. 个人所负债务数额较大,到期未清偿的;
4. 因违法行为被开除的基金管理人、基金托管人、证券交易所、证券公司、证券登记结算机构、期货交易所、期货公司及其他机构的从业人员和国家机关工作人员;
5. 因违法行为被吊销执业证书或者被取消资格的律师、注册会计师和资产评估机构、验证机构的从业人员、投资咨询从业人员;
(六)最近五年未被中国证监会撤销基金从业资格或者被协会取消基金从业资格;
(七)未被金融监管部门或者行业自律组织采取禁入措施,或者执行期已届满;
(八)法律法规、中国证监会和协会规定的其他条件。
值得注意的是,如申请人未能通过从业资格考试,但具备其他条件,且通过协会组织的专项培训并认定合格的,自合格之日起两年内,视同临时具备从业资格注册条件。
四、明确从事不同的基金业务活动应当通过不同的考试科目
基金业协会本次明确了从事不同的基金业务活动应当通过的考试科目,具体如下:

五、确定基金从业资格的认定情形
依据国家有关政策及安排、中国证监会及协会的规定,通过基金从业资格考试科目一并具备下列条件之一的,可以认定为符合基金从业资格注册有关条件:

其他考试成绩认可:私募股权(含创投)投资基金管理人的高级管理人员通过中国证券业协会组织的《证券市场基础知识》和《证券发行与承销》考试的,可以认定为符合基金从业资格注册条件。
基金从业人员通过中国证券业协会组织的《证券市场基础知识》和《证券投资基金》,或科目一和《证券投资基金》;从事基金销售业务的从业人员通过科目一和《证券投资基金销售基础知识》可以向协会申请注册基金从业资格。从事基金销售业务的从业人员通过《证券投资基金》或《证券投资基金销售基础知识》可以向协会申请注册基金销售业务资格。
六、强调执业后培训时间要求
从业人员在从事基金业务过程中应当持续具备从业资格注册条件,并参加后续职业培训。自从业资格首次注册次年起,或者在从业资格注销后重新注册当年起,每年度完成与法律法规、职业道德、专业技能有关的后续职业培训不少于15学时,其中职业道德方面的后续职业培训不少于5学时。
连续四年以上未从事基金业务的人员申请注册从业资格,应当在注册之前两年内完成不少于30学时后续职业培训或者重新通过从业资格考试。
七、建立从业人员公示制度
根据《基金从业人员管理规则》,协会对从业人员的从业资格信息将进行公示。公示内容包括从业人员姓名、从业机构、资格注册及变更记、诚信记录和异常标识信息等。
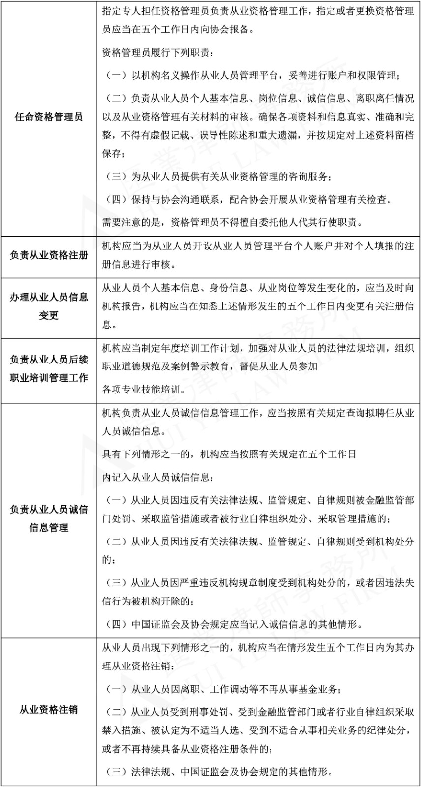
八、督促机构履行从业资格管理主体责任
《基金从业人员管理规则》对各机构的主体责任作出了明确规定,机构进行从业资格管理的内容包括从业资格注册、从业资格信息变更、后续职业培训管理、诚信信息管理和从业资格注销等,具体如下:

九、强调从业人员应当遵守的执业行为规范
强调从业人员在从事基金业务活动中应当坚持遵守忠实、审慎、守法合规、利益冲突管理、信息披露、适当性、公平竞业以及保密义务。特别是应当自觉维护个人职业声誉以及所在机构和行业的声誉,保障基金投资者的合法权益,践行社会公德、商业道德,相互尊重、公平竞争,廉洁从业。
十、落实协会自律管理职责
机构、个人违反从业人员管理要求的,可能受到自律处分的主体、适用处分内容包括:

十一、建立报告制度
公募基金管理人及从事私募资产管理业务的证券期货经营机构应当按照中国证监会的规定,于每年1月31日前向协会报送上一年度从业人员激励约束机制、投资行为管理和廉洁从业制度的制订情况和执行情况。
十二、规则废止
《基金从业人员管理规则》发布后,《关于基金销售机构从业人员资格管理有关事项的通知》《私募基金登记备案相关问题解答(九)(十一)(十二)》《关于基金从业人员资格管理实施有关事项的通知》(中基协字〔2017〕100 号)《关于开展基金销售机构基金从业人员资格注册管理的通知》(中基协字〔2019〕131 号)《关于基金从业人员资格管理实施有关事项的通知》(中基协字〔2019〕348 号)以及《关于台湾同胞在大陆申请基金从业资格有关事项的公告》(中基协发〔2018〕3 号)《关于境外基金专业人才申请基金从业资格有关事项的公告》(中基协发〔2022〕3 号)有关从业资格取得方式的规定同时废止。




