《民法典》生效前后,保证担保与债务加入应当如何区分?
发布时间:2020-08-18
文 | 符标 意昂体育律师事务所 合伙人
保证担保、差额支付承诺、流动性支持、回购承诺等是我们处理金融机构融资业务中常见的增信措施。出于某些合规、内审的要求,在相关业务办理过程中也会出现一些似是而非的抽屉协议,其中所拟定“增信条款”跟各类法定的担保措施实际对不上号,类似“第三方承诺偿还债务人债务”的条款,在实务认定中则有可能被认定为“债务加入”。
实际就“债务加入”而言,我国现行法律当中对于债务加入的法律规定非常之少,寥寥几条与债务加入间接相关的条文,也只是散见于关于债权债务转移的规范之中,一旦产生纠纷,对于第三人偿还债务的意思表示到底理解为保证担保还是债务加入,甚至是否属于明确的承担债务的意思表示,都将成为法院审理的争议焦点,相应地也直接影响债权人及第三人的切身利益,包括是否适用保证期间、是否享有先诉抗辩权、是否受主债务变更影响、以及履行后能否追偿等问题,都与保证担保还是债务加入的区分直接相关。
在2020年5月28日正式表决通过的《民法典》中,第五百五十二条创设性的明确规定了债务加入的情形,而在第六百八十六条中,对于保证方式没有约定或者约定不明确时依照一般保证进行认定的规定,也对担保法中的保证责任认定方式进行了颠覆性的修订。因此,在《民法典》正式生效后,保证担保与债务加入的认定标准将进一步规范和统一。为此,我们特就《民法典》颁布前后对于保证担保和债务加入的法律规定及实务认定进行相关梳理如下:
一、关于保证担保和债务加入的法条变化
就现有的法律规定来看,债务加入相较于保证担保而言独立性更强,两者主要有以下区别:
二、《民法典》颁布前关于保证担保和债务加入的司法认定标准
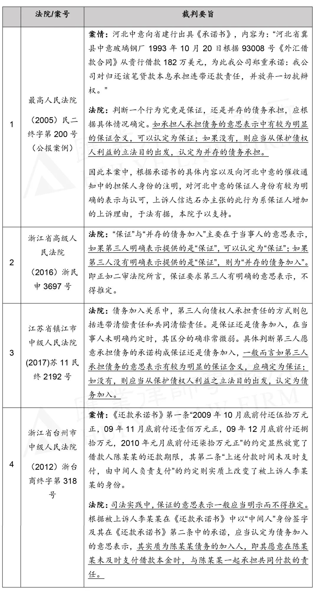
从上述法律规范层面可以看出,在《民法典》生效前,债务加入问题缺乏高层级法律规范的指导,江苏省高院的讨论纪要对于债务加入问题也只是做了原则性规定,只有短短3个条文,对于目前实践中出现的大量关于债务加入的争议问题并不能提供全面有效的指引。因此,目前司法实践中已经出现了大量有关认定债务加入情形以及区分保证担保与债务加入的裁判案例,虽然没有明确的上层法指导,但通过分析这类裁判案例,也能够在一定程度上对于司法实践中的裁判尺度及标准进行总结。
标准一:“保证担保”的构成需具有明确的意思表示。第三人明确表示提供的是“保证担保”,可以认定为“保证担保”;如果第三人没有明确表示提供的是“保证担保”,则为“债务加入”。
标准二:在当事人意思表示不明时,应斟酌具体情事综合判断,如主要为原债务人的利益而为承担行为的,可以认定为保证,承担人有直接和实际的利益时,可以认定为债务加入。
三、关于《民法典》生效后保证担保和债务加入认定标准的展望
如上所整理,此前包括最高院在内的各地法院对于保证担保和债务加入的区分认定还是着重于当事人的明确意思表示。由于担保法中对于保证担保的相关规定更为全面,因此对于保证担保的认定标准更为具体和明确,即当事人在相关协议、承诺函中需明确“保证担保”的意思表示才会按照保证担保进行认定。如果在相关协议、承诺函中未有任何“保证担保”或“债务加入”的意思表示,甚至没有相关文字表述,法院则会倾向于将该承诺推定为“债务加入”。换句话说,由于目前法律层面缺少“债务加入”的相关规定,法院对于“债务加入”的认定标准更为宽松,自由裁量权较大,只要第三人的承诺中存在“承诺还款”、“共同承担”等相关表述,且无“保证担保”的明确意思表示,法院就很可能将该承诺认定为“债务加入”。在意思表示不明确时,法院更倾向于保障债权人的利益,将第三人的承诺认定为“债务加入”,对于债权人而言更为有利。
而在《民法典》正式生效后,我们理解“债务加入”的定义在法律层面得以明确规定,法院对于“债务加入”的认定标准更加清晰,即便是在确实无法通过相关文字表述确定第三人承诺的意思表示的情况下,法院也可以根据全案事实进行综合判断,若第三人承诺对其自身有直接和实际的利益时,认定为“债务加入”更为合适,若是为了原债务人的利益而承担责任的,认定为“保证担保”更为合适。




