除了离婚冷静期,《民法典婚姻家庭编》的这9大亮点你了解多少?
发布时间:2020-05-26
文 | 王旭律师团队 意昂体育律师事务所
它来了!
历经5年多时间的《民法典(草案)》已提请十三届全国人大三次会议审议。这意味着,中国将迎来民法典时代!对于《民法典(草案)》中那些全新的规定,你是否已经熟悉?
离婚冷静期是什么?可撤销婚姻的范围变大?原配可以向小三主张赔偿? 这些传言哪些是真哪些是假?对于《民法典婚姻家庭编》的相关内容,你还有哪些困惑?本文精选几大亮点,为你解开迷思!限于篇幅,对为了表述更规范、列举更周延所做的修改,本文不一一列出。(来源和修订没有特别说明的,为《中华人民共和国婚姻法》的内容)
亮点一 近亲属范围予以明确
意昂体育视角:之前的法律规定中,没有关于近亲属的具体规定,此次《民法典》明确哪些人属于近亲属。这不仅在法律关系上更加明确,而且在日常生活在行政部门或日常事务的办理中,也清晰了近亲属的范围。

亮点二 重大疾病缔结的婚姻从无效变为可撤销
意昂体育视角:患有医学上认为不应当结婚的疾病不再属于禁止结婚的情况,将患有医学上认为不应当结婚的疾病缔结的婚姻从无效变为可撤销,是此次《民法典婚姻家庭编》修改的最主要方面之一。随着医学的发展和保证当事人的婚姻自主权,这一修改具有重要的意义。

意昂体育视角:同禁止结婚的规定一样,去掉了婚前患有医学上认为不应当结婚的疾病情况。
重大疾病在实务中主要包括(一)严重遗传性疾病;(二)指定传染病;(三)有关精神病。所以,并不是所有的重大疾病都属于此类情况。

意昂体育视角:婚前重大疾病告知义务有效保障了配偶对于婚前重大疾病的知情权。其次,撤销权的行使要在知道起一年内提出。

意昂体育视角:增加了无效婚姻和可撤销婚姻中无过错方请求损害赔偿的权利。婚姻中无过错方在法律中将获得更多的保护。

亮点三 家事代理权
意昂体育视角:在婚姻家庭生活中,夫妻需要处理大量的日常事务,《民法典》对家事代理权的规定能够体现夫妻在家庭生活中的平等权,像购置生活用品、医疗、子女教育、对亲友好友的馈赠等因为日常生活产生的法律行为,如夫妻一方有权代理与第三人发生法律行为,被代理方对由此所产生的承担连带责任。

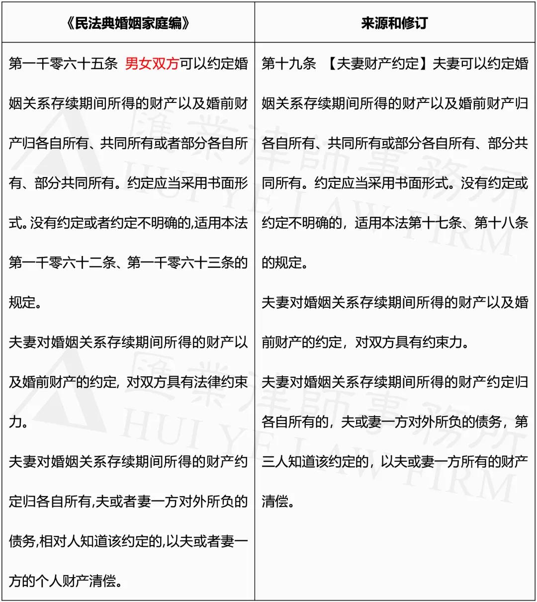
亮点四 夫妻财产制度有变化
意昂体育视角:劳务报酬、投资收益、受赠财产为共同财产中新规定的内容,这一修订让夫妻共同财产的范围更加明确,使夫妻共同财产“不留死角”,也使法律规定更加切合实际。

意昂体育视角:跟共同财产的列举一样,个人财产的规定也是为了更加周延而进行的修改。修改前后差距不多。

意昂体育视角:“夫妻”改为“男女双方”,有助于将婚前财产约定的情况涵盖在内,婚前财产约定可以不再适用合同法的规定,与婚内财产协议一样适用婚姻家庭的相关内容。

亮点五 夫妻共同债务
意昂体育视角:关于夫妻债的规定,是将司法解释《最高院关于审理涉及夫妻债务纠纷案件使用法律问题的解释》中的规定吸纳到立法中了,提高了立法层级。

亮点六 离婚冷静期
意昂体育视角:协议离婚冷静期的规定是此次《民法典》颁布的又一大亮点,离婚冷静期的规定中,有2个30日的规定,注意区分。此外也规定了离婚协议的主要内容即子女抚养、财产、债务处理等事项。

亮点七 起诉不判离,有了新路径
意昂体育视角:吸收了《最高人民法院关于人民法院审理离婚案件如何认定夫妻感情确已破裂的若干具体意见》中的相关条款,此前在我们团队撰写的《上海市法院审理离婚纠纷案件大数据报告》中有数据显示,最高法的意见通常会作为判决的参考,但仍然存在多次起诉法院不判离的情况,《民法典》的这一规定,可以有效缓解此类情形的发生。

亮点八 离婚财产照顾无过错方
意昂体育视角:增加了离婚财产处理中对无过错方的照顾原则。旧法中,过错只能主张损害赔偿,在财产分割上并没有明确规定需要照顾,导致实务中很多法院并不会对无过错方进行倾斜,这不符合公众对婚姻过错的价值判断。《民法典》这一新规的推出,让无过错方请求多分财产有了法律依据。

亮点九 离婚补偿制度
意昂体育视角:在旧法中,只有在夫妻双方约定各自财产归各自所有的情况下,离婚才可以请求对方补偿,新法中删掉了个别财产制的前提,即便夫妻双方不是约定各自财产归各自所有的情况,也可以在离婚时提补偿。家庭生活中,总有一方会为家务活动多付出,此条规定,肯定了婚姻中家务劳动的价值。

亮点十 无过错方损害赔偿
意昂体育视角:删掉了“有配偶者”,有观点认为,未来立法有可能可以赋予无过错方向第三者主张损害赔偿责任。对此,期待日后更加细化的法律规定。不过,有其他重大过错的规定,也从侧面表现出《民法典》对婚姻无过错方的保护。

由于《民法典》出台后,其他法律会相应废止,因此后续《民法典》该如何实施,其细则如何规定,还需要进一步的实践和细化。总得来说,民法典草案婚姻家庭编中的每一项规定,都与你我息息相关。






