你的口罩合规了吗?——以法国为例解读出口欧盟口罩相关合规问题
发布时间:2020-04-14
文 | 杨杰 合伙人 李慧妮 顾问 意昂体育律师事务所
2020年3月28日,法国卫生部向中国订购总计10亿只口罩。迄今,法国向中国订购的口罩总量接近20亿。如果说国家层面的贸易和运输较有保障,那么在地方政府层面,法国几个大区在中国的口罩订单被美国各级政府“截胡”的情况就显得戏剧性而让人无奈。4月3日起,法国政府开始改变以往对于公众佩戴口罩的态度,鼓励民众在公共场合佩戴口罩。在尚未完全解决医护人员和养老院医用口罩匮乏的状况下,公众佩戴口罩的建议无疑给法国的口罩供给再添压力。在法国和其他欧盟国家能够大量提高产能之前,法国企业、机构该如何从中国进口口罩?本文从中国的出口企业和法国的进口机构角度全方位解读口罩贸易的法律问题。
第一、中国出口口罩相关问题
2020年3月31日,商务部、海关总署、国家药品监督管理局发布了《关于有序开展医疗物资出口的公告》(公告2020年第5号 )对中国出口应对新冠状病毒疫情防控医疗物资,自4月1日起,出口新型冠状病毒检测试剂、医用口罩、医用防护服、呼吸机、红外体温计的企业向海关报关时,须提供书面或电子声明,承诺出口产品已取得我国医疗器械产品注册证书,符合进口国(地区)的质量标准要求,海关凭药品监督管理部门批准的医疗器械产品注册证书验放,医疗物资出口质量监管措施将视疫情发展情况动态调整。根据我们最新了解的情况,2020年4月10日,海关总署重磅发布了《海关总署公告2020年第53号》(公告〔2020〕53号),明确决定自公告(4月10日)起,对“6307900010口罩”等医疗物资实施出口商品检验。由此预示着,从中国出口包括口罩在内的相关医疗物资企业需要随时掌握我国对医疗物资出口的最新监管政策并及时应对相应的贸易合规风险。

一、医疗物资的出口要求
从2020年第5号公告中可以看出,对于新冠病毒检测试剂、医用防护服、医用口罩、呼吸机、红外体温计仅限这五种医用范畴材料生产企业要求提供《出口医疗物资申明》并取得医疗器械产品注册证。从官方提供的《出口医疗物资声明》模板中可以看出,报关出口这五种医疗物资,需要明确出口医疗物资产品名称、数量以及对应的生产商、产品批号和注册证号,做到对应一致;追踪掌握进口国(地区)的进口需求以及该地区的质量标准要求,使得医疗物资符合进口国(地区)的质量标准要求。若医疗物资在4月1日起,没有取得医疗器械产品注册证书,则无法出口法国等欧盟国家。出口申报时造假或者瞒报、伪报通行则构成走私,情节严重的构成走私犯罪。针对中法口罩贸易来说,出口企业在出口医用口罩之时需要取得医疗器械注册证书,才可以通关出口,普通非医用一次性口罩暂不执行此标准,不要求医疗器械产品注册证书。


(图片来源于网络)
二、医用口罩分类管理要求
1. 医用物资和医用口罩的风险分类
结合国家药品监督管理总局在2017年8月31日发布的《关于发布医疗器械分类目录的公告(2017年第104号)》以及2020年3月30日发布了《中国对新冠状病毒检测试剂和防护用品的监管要求及标准》,按风险程度整理出了总局关于出口需要医疗器械产品证书的分类管理标准。第一类风险程度最低,第三类风险程度最高。

医用口罩,列为第二类风险。定性为需要严格控制管理以保证其安全、有效的医疗器械。
2. 医用口罩的标准分类

三、医用口罩等商品出口最新检验要求

从该公告内容可知,包括医用口罩(商品归类编码6307900010)在内的等11种医疗物资出口适用法检,监管条件为B,意味着出口货物系法定商检商品,出口前必须取得中国海关(原出入境检验检疫局)出具的检验检疫报告才可以通关。
目前国际新冠状病毒疫情形势处于严峻时期,口罩等医疗物资的出口也成为了国内外重点关注的对象。面对国外对中国口罩等质量问题的无端指责,中国相关部门在予以澄清之时,针对口罩等医疗物资的出口质量监管也予以重视起来,海关总署4月10日发布的口罩等医疗物资实施出口商品检验也是形势所趋。
关于出口商品检验,我国的法律和行政法规先前也做了相应的规定。《中华人民共和国进出口商品检验法》第十五条规定了检验要求,即本法规定必须经商检机构检验的出口商品的发货人或者其代理人,应当在商检机构规定的地点和期限内,向商检机构报检。商检机构应当在国家商检部门统一规定的期限内检验完毕,并出具检验证单。第三十三条明确了出口检验的法律后果,即违反出口检验,将必须经商检机构检验的出口商品未报经检验合格而擅自出口的,由商检机构没收违法所得,并处货值金额百分之五以上百分之二十以下的罚款;构成犯罪的,依法追究刑事责任。
此外,国务院发布的《中华人民共和国进出口商品检验法实施条例》中第二十四条也规定了:法定检验的出口商品的发货人应当在海关总署统一规定的地点和期限内,持合同等必要的凭证和相关批准文件向出入境检验检疫机构报检。法定检验的出口商品未经检验或者经检验不合格的,不准出口。出口实行验证管理的商品,发货人应当向出入境检验检疫机构申请验证。出入境检验检疫机构按照海关总署的规定实施验证。
鉴于海关总署2020年第53号公告并未同时公布相关法检的具体流程,我们参照实践中的出口商品检验流程归纳如下:
1. 商检机构受理报验
首先由报验人填写“出口检验申请书”,并提供有关的单证和资料,如贸易合同、发票、装箱单、报检委托书等。商检机构进行审单,若审查单证齐全并符合要求后,受理该批商品的报验。如发现有不合要求者,可要求申请人补充或修改。
2. 抽样
由商检机构派员主持进行,根据不同的货物形态,采取随机取样方式抽取样品。报验人应提供存货地点情况,并配合商检人员做好抽样工作。
3. 检验
检验部门可以使用从感官到化学分析、仪器分析等各种技术手段,对出口商品进行检验,检验的形式有商检自验、共同检验、驻厂检验和产地检验。
4. 签发证书
商检机构对检验合格的商品签发检验证书,或在“出口货物报关单”上加盖放行章。出口企业在取得检验证书或放行通知单后,在规定的有效期内报运出口。
鉴于公告出台前已经有大量企业在从事相关口罩等医疗物资出口欧盟的业务,中国海关是否会针对特定医疗物资的风险类别采取不同的商检要求以加快通关速度,需要相关企业时刻保持关注。
四、口罩出口法国的通关要求
(一)出口准备文件
口罩出口过程中,贸易公司需要收发货人注册编码(慈善机构可为临时编码),需办理无纸化通关法人卡。对口罩出口生产销售单位、境内发货人,除满足国内生产、市场流通资质需求外,中国海关无特殊资质要求。也就是说中国口罩出口企业将口罩出口到法国需要具备或满足以下文件:(1)营业执照(经营范围应有相关经营口罩内容);(2)企业生产许可证;(3)产品检验报告(生产企业);(4)医疗器械注册证(医用口罩);(5)产品说明书、标签;(6)产品批次/号;(7)产品质量安全书或合格证;(8)产品样品图片及外包装图片、(9)根据总署2020第53号公告要求,而需要的附随商检证书(医用口罩)等相关文件。
口罩在报关出口时,如采用一般贸易方式申报的:
非医用口罩在申报时要注明“非医用”,同时提供①贸易合同、发票、装箱单②检测报告(CMA、CNAS)及合格证(厂检单)③海关所需其他补充说明的文件。
医用口罩申报时需在备注栏录入“防疫物资和证书编号”,同时提供①合同、发票、装箱单,②《医疗器械产品出口销售证明》、《医疗器械出口备案表》、《医疗器械注册证》,③检测报告(CMA、CNAS)及合格证(厂检单),④海关所需附随商检证书等其他补充说明的文件。
(二)出口申报要求
1. 商品归类:除特殊情况外,绝大部分口罩应归入税号6307900010。
2. 检验检疫:在海关总署2020第53号公告出台前,医用口罩为非法检产品,申报时检验检疫项目无需填报。但因53号公告明确口罩等医疗物资需要法检,故应按照公告要求提交必备的检验检疫文件。
3. 关税征免:如出口物资为贸易性质,征免性质申报一般征税,征免方式申报照章征税;如为捐赠性质,境内发货人为贸易代理商、慈善机构等,征免性质可不填,征免方式申报全免。
4. 禁限管理:目前商务部未对口罩设置贸易管制要求,除53号公告外中国海关也无针对防护物资的监管证件口岸验核要求。
5. 申报规范:按照规范申报要求填写商品名称、成分含量;如物资非中国生产,原产国按照实际生产国填写。
6. 出口退税:口罩的出口退税率为13%。
第二、 法国进口口罩相关问题
一、CE认证
作为欧盟市场的一部分,法国市场上流通的医用口罩和个人防护口罩应遵守欧盟强制认证要求,即CE认证。各类口罩分别遵循不同的标准体系:

一般来说,中国制造商应建立完整的产品技术文档、产品UDI系统(如涉及医用口罩)、完成产品检测、通过公告机构(Notified Body)认证(如需)等,最终取得CE认证,并在产品上加贴“CE”标识。以便可以最终通过法国海关口岸,并在欧盟自由流通。
二、CE认证的豁免
由于欧洲疫情的集中爆发导致口罩等医用防护产品大量匮乏,欧盟委员会于2020年3月13日建议各成员国考虑进口和采购未加贴CE标识的医疗防护物资,并允许该类物资先行使用,后续进行进口监管和评估。一般理解为后续补办CE认证。
直至2020年3月27日,法国政府和相关部门方出台具体执行细节,即:
(1) 可以自由进口带有“ CE”标识的口罩,但仍受限于国家征用机制(见下)。
(2) 进口其他未贴有“ CE”标识的口罩,海关将采取必要的简化措施,以便利其进入欧盟领土。
此外,相关主管部门的公告中明确,在2020年5月31日之前,允许在法国进口和使用符合美国和中国规范的医用口罩,以及符合美国、中国、澳大利亚、新西兰、韩国和日本的FFP2口罩。对标参加前述列表的最后一列。
三、进口中可能遇到的政府征用和税收减免
为保证医用物资的集中使用,同时鼓励企业向医疗机构提供捐助,进口政策中不能忽略的还有两项重要相关政令,即征用和税收减免。
(一)征用。根据2020年3月13日和2020年3月20日政令,法人组织在一个季度内进口超过五百万个口罩(指医用口罩和FFP2以上级别的口罩)的,海关清关完毕后的72小时内,卫生部可指令征用。该征用令有效期至2020年5月31日。
(二)税收减免。国家机构、经批准的慈善组织或救援单位进口相关医疗物资时,可以免除进口关税和进口环节增值税(统称“进口税”)。企业进口相关医疗物资用于捐赠给前述机构时,也可同样免除进口税。当然,在企业进口再用于捐赠的情况下,进口程序和后续监管会更加复杂。比如,进口前需要向海关申请并获得事前减免许可,进口清关时需要在清关文件上明示受赠单位,且后续一旦出现没有完全捐赠的情况,相关未用于捐赠的物资需要补缴应纳税款。
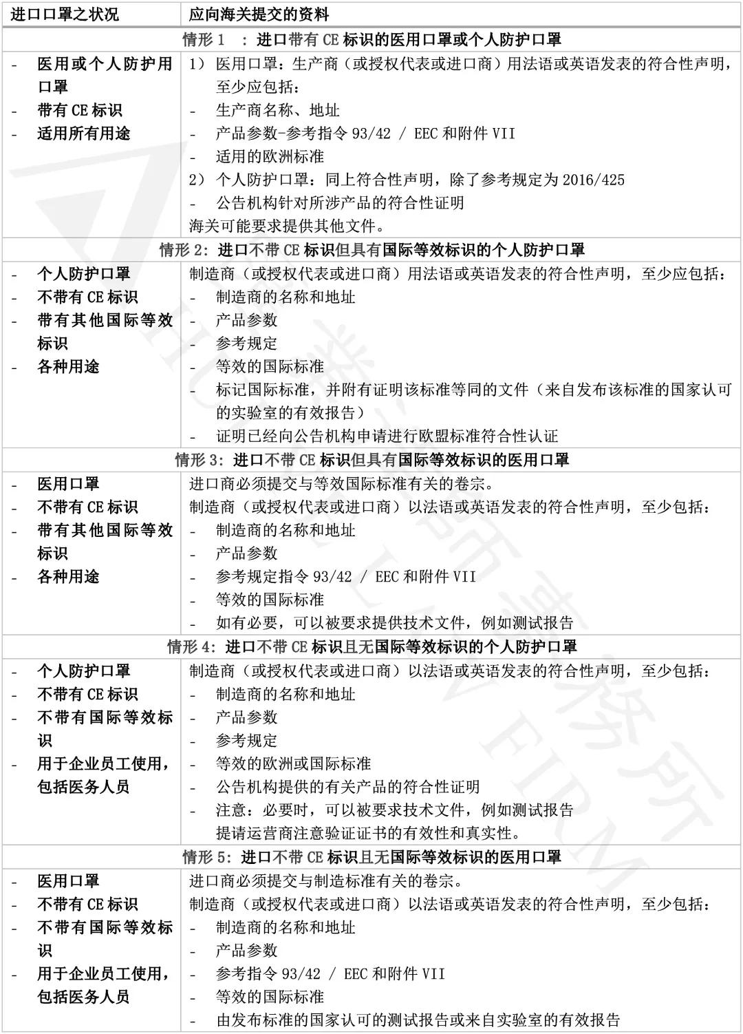
综合前述几点,根据法国海关提供的相关信息,可将进口相关问题归纳如下图表。


从以上文件清单中可以看出,除带有CE标识的口罩可以无障碍进口至法国外,如中国出口商出口已经具有中国相关国标的个人防护口罩(情形2),则需已经向公告机构提出认证申请,也就是说后续基本可以补到CE认证。而一旦涉及医用口罩(情形3和情形5),则均需提供相关卷宗及测试报告等,文件准备工作将更加复杂。




