上海社保减负,助力企业“战疫”
发布时间:2020-02-18
文 | 蔡蕴华 合伙人 李珍蕾 意昂体育律师事务所
一、前景提要
春节期间,随着疫情状况持续严峻,各地纷纷发布政策,要求延长假期或限制复工时间,并要求企业正常支付员工工资或其他类似的政策,很多企业表示“压力山大”,各种吐槽和议论铺天盖地。西贝莜面村的董事长在接受媒体采访时表示,目前2万多名员工待业,每个月支出1.5亿元左右,账上的现金撑不过三个月。
此次“战疫”不仅对国家经济带来巨大冲击,对于很多用人单位,尤其是中小企业,也是一场生死存亡的考验。疫情期间,企业面临着租金、工资、税金、贷款利息,甚至违约金等方面的重压。企业是民生之本,企业背后是亿亿万万个饭碗,是千千万万个家庭,若企业纷纷倒闭关门,定会引发失业狂潮,国民经济将会受到重大的影响。
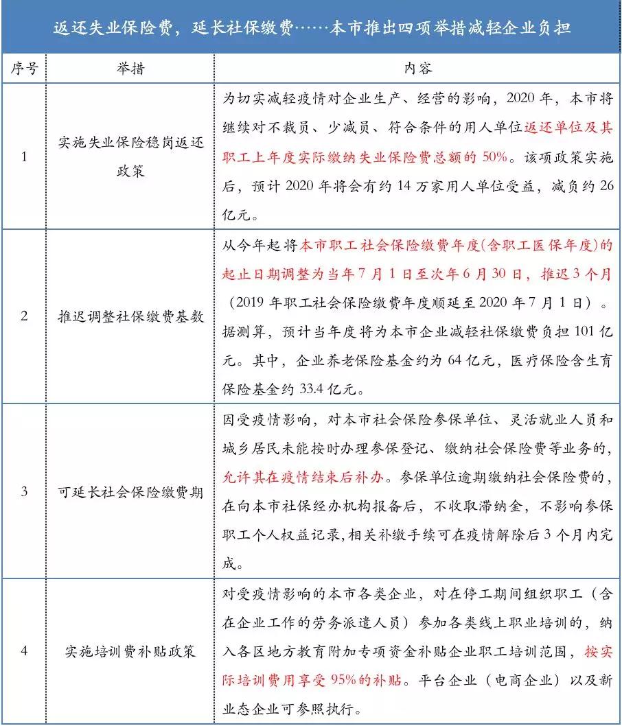
2020年2月3日本是“开工大吉”的日子,但是新型冠状病毒肺炎的病例不断飙升,防控疫情仍然是全民的首要任务。上海市人力资源和社会保障局会同市医保局、市财政局等相关部门共同研究出台了本市企业减负的相关政策,经市政府同意,出台了关于“返还失业保险,延长社保缴费……本市推出四项举措减轻企业负担”的政策,如下表:

笔者将对前述四项举措分别进行分析和解读以及相关问题的解答。
二、深入解读
举措1 实施失业保险稳岗返还政策
【解读1】:并非首次提出
稳岗返还政策并非针对此次疫情新设,而是有先例可循。早在2017年9月21日,人社厅发布了《人力资源社会保障部办公厅关于实施失业保险援企稳岗“护航行动”的通知》。河北、山东、浙江、江苏等地均有类似的举措,以求“保就业,促发展”。上海更是于2018年5月18日发布了《关于实施失业保险援企稳岗“护航行动”的通知》(沪人社规〔2018〕20号),对补贴对象范围、补贴额度和申请流程等进行了规定。
【解读2】:稳岗补贴政策对象范围

根据前述规定,并非所有的本市企业均可以提出申请返还失业保险,同时符合上表中五个条件的企业才能申请,但是因生产经营遇到暂时性困难未能按时足额缴纳失业保险费的企业是例外,在补缴之后可以申请。另外,“僵尸企业”以及严重违法失信企业等失信责任主体不具有享受的资格。
【解读3】:申请时间和返还标准
今年的申请时间为2020年3月-12月的每月5日至25日间,返还标准为单位及其职工上年度实际缴纳失业保险费总额的50%。
【解读4】:稳岗返还是否缴纳增值税
从增值税的角度看,企业取得的稳岗返还,实质上就是财政补贴。依据《国家税务总局关于取消增值税扣税凭证认证确认期限等增值税征管问题的公告》(2019年第45号,以下称45号公告)第七条规定的“本公告实施前,纳税人取得中央财政补贴”情形,应继续按照《国家税务总局关于中央财政补贴增值税有关问题的公告》(2013年第3号)的规定执行,无需缴纳增值税。但是此稳岗返还由上海市社保基金列支,并非中央财政补贴,地方财政补贴并没有不缴增值税的规定,那是否还需要缴纳增值税呢?
对于财政补贴是否要缴增值税问题,从增值税征税对象上来看,《国家税务总局关于取消增值税扣税凭证认证确认期限等增值税征管问题的公告》(国家税务总局公告2019年第45号)第七条规定,“纳税人取得的财政补贴收入,与其销售货物、劳务、服务、无形资产、不动产的收入或者数量直接挂钩的,应按规定计算缴纳增值税。纳税人取得的其他情形的财政补贴收入,不属于增值税应税收入,不征收增值税”。也就是说,企业取得的财政补贴,与其销售货物、劳务、服务、无形资产、不动产的收入或者数量直接挂钩的,应按规定计算缴纳增值税。如果与销售收入或者数量直接挂钩,就是属于企业销售取得的价款和价外费用,应当缴纳增值税。
从领取条件来看,企业稳岗返还并没有与企业销售货物、劳务、服务、无形资产、不动产的收入或者数量直接挂钩,因此不应该缴纳增值税。
举措2 推迟调整社保缴费基数
【解读1】:社保缴纳年度的起止时间
据以往的情况,本年度社保缴纳年度为2020年4月1日至2021年3月31日,根据此项举措的规定,以后的社保缴纳年度将调整为7月1日至次年的6月30日。
【解读2】:此项举措的减负力度
社保缴费基数为上一年度社平工资,上限为300%,下限为60%。近10年上海社平工资和涨幅如下表:

(图表根据上海市统计局和人社局官网信息制作)
如上表,上海市近10年的社平工资持续上涨,平均上涨幅度约为10.26%。这意味着,在通常情况下,2020年3月将公布的2019年的社平工资也将上涨10%左右,即其他条件不变,2020年4月-6月(含本月)这3个月的的社保基数也将上涨10%左右。依据此项举措,社保缴费基数将在7月再作调整,企业在4月-6月的3个月的社保缴费基数仍然按照2018年度的标准缴纳,大大降低了企业和个人的社保负担。
举措3 可延长社会保险缴费期
【解读1】:延长缴费期限的意义
此项举措贯彻了人力资源社会保障部办公厅《关于切实做好新型冠状病毒感染的肺炎疫情防控期间社会保险经办工作的通知》(人社厅明电〔2020〕7号)的规定,对于抗击疫情,助力企业有重大意义。
此项举措的意义之一,假期延长,很多企业还未复工,社保缴纳需要参保企业工作人员的操作;灵活就业人员需要自行到相关部门的窗口办理缴纳,此项举措有利于减少人员活动,防控疫情。
此项举措的意义之二,疫情期间,企业的盈利惨淡,甚至没有,但是成本压力甚大,资金的流转困难,此举措有利于缓解企业的资金流转压力,保护企业的生存和发展。
举措4 实施培训费补贴政策
【解读1】:扩大了可享受培训费补贴企业的范围
上海市人力资源和社会保障局、上海市财政局、上海市教育委员会、上海市总工会共同发布《关于区县使用地方教育附加专项资金开展职工职业培训工作的指导意见》(沪人社职〔2015〕78号 )规定了,使用各区地方教育附加专项资金补贴企业职工培训。与此不同的是,此项举措将平台企业(电商企业)以及新业态企业纳入了可享受该项补贴的范围,扩大了施惠的范围,也可见,政府加大了对互联网产业和企业的帮助和扶持力度。
【解读2】:上海市各区另有规定
关于实施培训费补贴,各区的企业在申请时,切勿仅参照前述“沪人社职〔2015〕78号”文,各区有另外规定的,还需参照区最新发布的政策规定。闵行、浦东等区针对此项政策相关的事项,例如对象、条件、标准、申请流程、申请文件(固定格式)等,出台了相应的规定。
此次疫情,企业的生存及发展压力很大,前述举措有利于企业渡过难关,但企业也需要政府能够出台更全方位的政策,进一步帮助企业“抗疫”成功。
笔者另外准备了一些HR工具和资料如下文第3部分,便利企业申请并享受前述优惠扶持政策。(附获取方式)
三、HR工具
(1)稳岗返还网上自助办理指南
(2)稳岗返还各区经办咨询联系方式




